# 声明周期

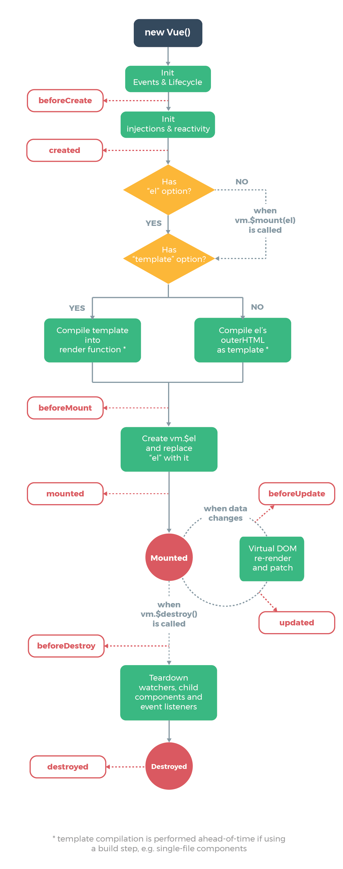
# vue2

lifecycle2.png

# vue3

lifecycle3.svg

更新时间: 2021-06-30 22:17:08