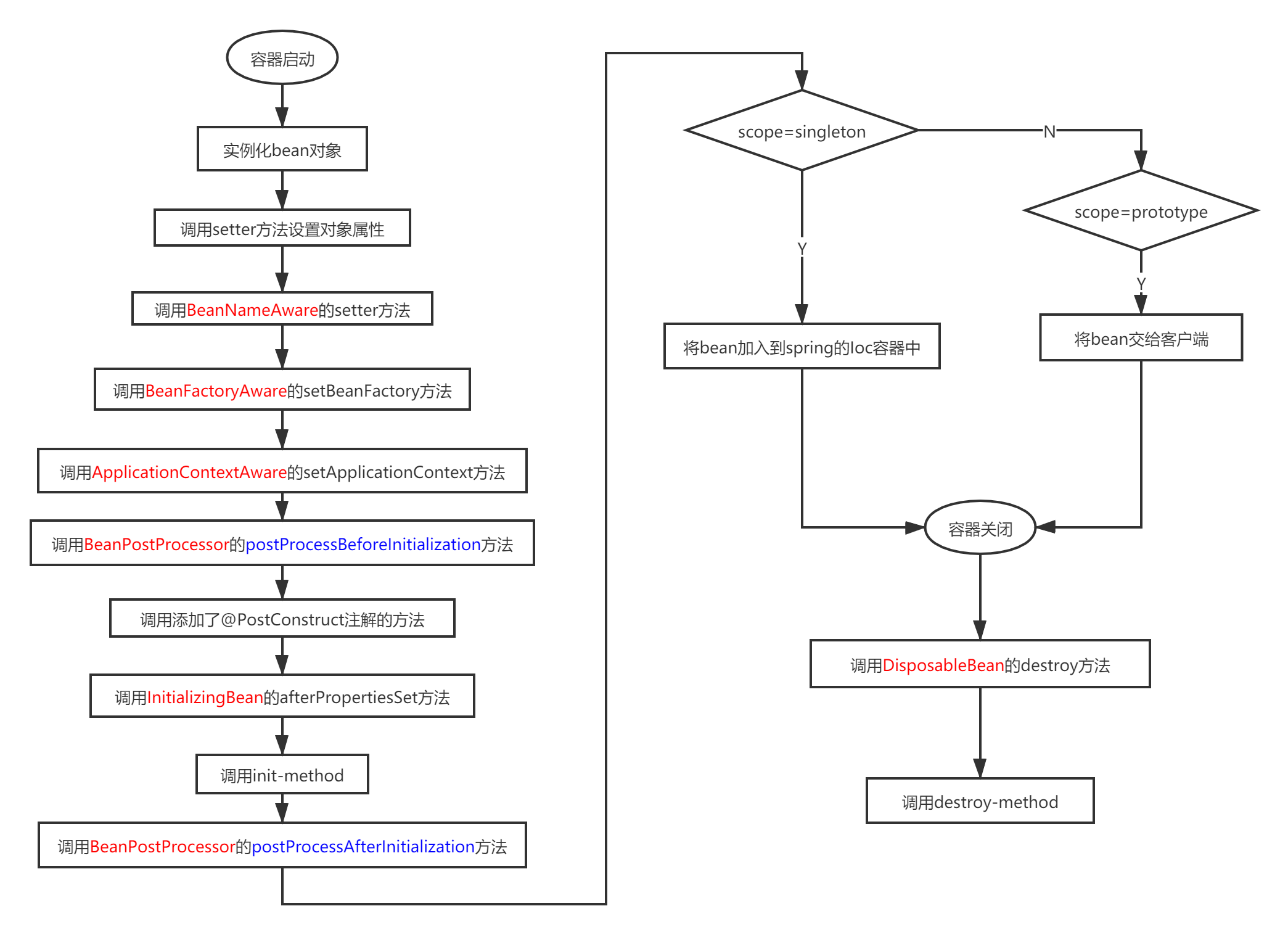
# Spring Bean生命周期

# 分为4个阶段:实例化 -> 属性赋值 -> 初始化 -> 销毁
- 实例化 Instantiation
- 属性赋值 Populate
- 初始化 Initialization
- 销毁 Destruction
# 源码分析 准备

<project xmlns="http://maven.apache.org/POM/4.0.0"
xmlns:xsi="http://www.w3.org/2001/XMLSchema-instance"
xsi:schemaLocation="http://maven.apache.org/POM/4.0.0 http://maven.apache.org/xsd/maven-4.0.0.xsd">
<modelVersion>4.0.0</modelVersion>
<groupId>com.leichu</groupId>
<artifactId>spring-learn</artifactId>
<version>0.0.1-SNAPSHOT</version>
<packaging>jar</packaging>
<name>spring-learn</name>
<url>http://maven.apache.org</url>
<properties>
<project.build.sourceEncoding>UTF-8</project.build.sourceEncoding>
</properties>
<dependencies>
<dependency>
<groupId>org.springframework</groupId>
<artifactId>spring-context</artifactId>
<version>5.2.2.RELEASE</version>
</dependency>
<dependency>
<groupId>junit</groupId>
<artifactId>junit</artifactId>
<version>4.12</version>
<scope>test</scope>
</dependency>
</dependencies>
<build>
<plugins>
<plugin>
<groupId>org.apache.maven.plugins</groupId>
<artifactId>maven-compiler-plugin</artifactId>
<configuration>
<source>1.8</source>
<target>1.8</target>
</configuration>
</plugin>
<plugin>
<groupId>org.apache.maven.plugins</groupId>
<artifactId>maven-surefire-plugin</artifactId>
<version>2.18.1</version>
<configuration>
<skipTests>true</skipTests>
</configuration>
</plugin>
</plugins>
</build>
</project>
1
2
3
4
5
6
7
8
9
10
11
12
13
14
15
16
17
18
19
20
21
22
23
24
25
26
27
28
29
30
31
32
33
34
35
36
37
38
39
40
41
42
43
44
45
46
47
48
49
50
51
52
53
54
2
3
4
5
6
7
8
9
10
11
12
13
14
15
16
17
18
19
20
21
22
23
24
25
26
27
28
29
30
31
32
33
34
35
36
37
38
39
40
41
42
43
44
45
46
47
48
49
50
51
52
53
54
public class User implements BeanNameAware, BeanFactoryAware, ApplicationContextAware, InitializingBean, DisposableBean {
public User() {
System.out.println("User ---------> 无参 构造器执行 实例化bean");
}
public User(String name, int age) {
System.out.println("User ---------> 有参 构造器执行 实例化bean");
this.name = name;
this.age = age;
}
@PostConstruct
public void afterConstruct() {
this.name = "李四";
this.age = 30;
System.out.println("User ---------> afterConstruct 执行 ---------> @PostConstruct");
}
private String name;
private int age;
public String getName() {
return name;
}
public void setName(String name) {
System.out.println("User ---------> 初始化bean -------> setName 执行");
this.name = name;
}
public int getAge() {
return age;
}
public void setAge(int age) {
System.out.println("User ---------> 初始化bean -------> setAge 执行");
this.age = age;
}
public void say() {
System.out.println("User ---------> 自定义方法 say 执行");
}
public void myInit() {
System.out.println("User ---------> 初始化bean -------> myInit 执行");
}
public void myDestroy() {
System.out.println("User ---------> 销毁bean -------> myDestroy 执行");
}
@Override
public void setBeanFactory(BeanFactory beanFactory) throws BeansException {
System.out.println("User ---------> Aware接口 ---------> BeanFactoryAware ---------> setBeanFactory 执行");
}
@Override
public void setBeanName(String name) {
System.out.println("User ---------> Aware接口 ---------> BeanNameAware ---------> setBeanName 执行");
}
@Override
public void destroy() throws Exception {
System.out.println("User ---------> 销毁bean -------> DisposableBean ---------> destroy 执行");
}
@Override
public void afterPropertiesSet() throws Exception {
System.out.println("User ---------> 初始化bean -------> InitializingBean ---------> afterPropertiesSet 执行");
}
@Override
public void setApplicationContext(ApplicationContext applicationContext) throws BeansException {
System.out.println("User ---------> Aware接口 ---------> ApplicationContextAware ---------> setApplicationContext 执行");
}
@Override
public String toString() {
return "User [name=" + name + ", age=" + age + "]";
}
}
1
2
3
4
5
6
7
8
9
10
11
12
13
14
15
16
17
18
19
20
21
22
23
24
25
26
27
28
29
30
31
32
33
34
35
36
37
38
39
40
41
42
43
44
45
46
47
48
49
50
51
52
53
54
55
56
57
58
59
60
61
62
63
64
65
66
67
68
69
70
71
72
73
74
75
76
77
78
79
80
81
82
2
3
4
5
6
7
8
9
10
11
12
13
14
15
16
17
18
19
20
21
22
23
24
25
26
27
28
29
30
31
32
33
34
35
36
37
38
39
40
41
42
43
44
45
46
47
48
49
50
51
52
53
54
55
56
57
58
59
60
61
62
63
64
65
66
67
68
69
70
71
72
73
74
75
76
77
78
79
80
81
82
public class MyBeanPostProcessor implements BeanPostProcessor {
public MyBeanPostProcessor() {
System.out.println("+++++++++++++++ MyBeanPostProcessor 构造器执行,实例化完成 +++++++++++++++");
}
@Override
public Object postProcessBeforeInitialization(Object bean, String beanName) throws BeansException {
if ("user".equals(beanName)) {
System.out.println("User ---------> BeanPostProcessor ---------> postProcessBeforeInitialization 执行 ---------> 所有初始化方法调用之前执行");
}
return bean;
}
@Override
public Object postProcessAfterInitialization(Object bean, String beanName) throws BeansException {
if ("user".equals(beanName)) {
System.out.println("User ---------> BeanPostProcessor ---------> postProcessAfterInitialization 执行 ---------> 所有初始化方法调用之后执行");
}
return bean;
}
}
1
2
3
4
5
6
7
8
9
10
11
12
13
14
15
16
17
18
19
20
21
22
2
3
4
5
6
7
8
9
10
11
12
13
14
15
16
17
18
19
20
21
22
@Configuration
@ComponentScan("com.leichu.spring.learn.bean.model")
public class BeanConfig {
@Bean
public BeanPostProcessor myBeanPostProcessor() {
return new MyBeanPostProcessor();
}
@Bean(initMethod = "myInit", destroyMethod = "myDestroy")
@Scope
public User user() {
User user = new User();
user.setName("张三");
user.setAge(20);
return user;
}
}
1
2
3
4
5
6
7
8
9
10
11
12
13
14
15
16
17
18
2
3
4
5
6
7
8
9
10
11
12
13
14
15
16
17
18
// 测试入口类
public class BeanTest {
public static void main(String[] args) {
ApplicationContext ctx = new AnnotationConfigApplicationContext(BeanConfig.class);
User user = ctx.getBean(User.class);
System.out.println(user);
((AnnotationConfigApplicationContext) ctx).close();
}
}
1
2
3
4
5
6
7
8
9
10
11
2
3
4
5
6
7
8
9
10
11
# 执行结果
+++++++++++++++ MyBeanPostProcessor 构造器执行,实例化完成 +++++++++++++++
User ---------> 无参 构造器执行 实例化bean
User ---------> 初始化bean -------> setName 执行
User ---------> 初始化bean -------> setAge 执行
User ---------> Aware接口 ---------> BeanNameAware ---------> setBeanName 执行
User ---------> Aware接口 ---------> BeanFactoryAware ---------> setBeanFactory 执行
User ---------> Aware接口 ---------> ApplicationContextAware ---------> setApplicationContext 执行
User ---------> BeanPostProcessor ---------> postProcessBeforeInitialization 执行 ---------> 所有初始化方法调用之前执行
User ---------> afterConstruct 执行 ---------> @PostConstruct
User ---------> 初始化bean -------> InitializingBean ---------> afterPropertiesSet 执行
User ---------> 初始化bean -------> myInit 执行
User ---------> BeanPostProcessor ---------> postProcessAfterInitialization 执行 ---------> 所有初始化方法调用之后执行
User [name=李四, age=30]
User ---------> 销毁bean -------> DisposableBean ---------> destroy 执行
User ---------> 销毁bean -------> myDestroy 执行
1
2
3
4
5
6
7
8
9
10
11
12
13
14
15
2
3
4
5
6
7
8
9
10
11
12
13
14
15
# 简要概括:
- 容器启动,实例化bean对象(
AbstractAutowireCapableBeanFactory.doCreateBean(String, RootBeanDefinition, Object[]))。 - 调用
setter方法为对象赋值 - 如果实现了
Aware接口,调用相关Aware接口的方法,往bean中注入其他信息。例如:如果bean实现了BeanNameAware接口,调用setBeanName方法;如果实现了BeanFactoryAware接口,调用setBeanFactory方法;如果实现了ApplicationContextAware,调用setApplicationContext方法。 - 初始化之前,执行
BeanPostProcessor的postProcessBeforeInitialization方法。 - 对bean进行初始化。如果标注了
@PostConstruct,执行对应的方法;如果实现了InitializingBean接口,调用afterPropertiesSet方法;如果指定了init-method,执行initMethod方法。 - 初始化之后,执行
BeanPostProcessor的postProcessAfterInitialization方法。 - 业务调用相关逻辑处理。
- 容器关闭,如果实现了
DisposableBean接口,调用destroy方法。如果指定了destroy-method,执行destroyMethod方法。
下面就 bean 的生命周期,结合源码进行详细分析。